建筑行业数字化转型解决方案

实现项目全生命周期多层级协同管理,提升资源利用率,降低项目风险,智慧应用推动构建前瞻业务模式,重塑市场竞争力

建筑行业典型痛点

项目协同管理低效,经营风险高

项目管理碎片化,多层级信息不对称,项目管理“状况百出”;财务管理体系陈旧,审批流缓慢,资金周转不及时、压力大;收支信息不同步,负债率居高不下,经营风险不断攀升

成本持续上升,利润空间压缩

人工成本、材料成本、管理成本持续上升,导致建筑企业整体经营成本上升,但资源利用率不高,外加行业激烈的竞争环境,企业利润下降

资产数字化程度低,决策困难

企业对人员、材料和资金的管理靠“逐级汇报”,信息传达不及时,且存在偏差,导致全链条协同管理时,缺乏有效数据为经营决策提供支撑

产业协同困难,数字化转型困难

甲乙同体企业数据库独立,且产业互动频繁,企业协同经营管理难度大,数字化转型困难;数据治理、管理能力滞后,对传统营业模式仍抱有“幻想”,数字化决心易动摇;数字化规划不够系统,存在“缺啥补啥”的情况,导致数据体系仍然是“孤岛式”发展,缺乏持久性、战略性
了解金蝶如何帮助建筑企业加速创新

商机与投标:规范经营、提高效率、规避风险、数字化经营

通过对经营项目的规范化管理,大幅降低商机项目经营暗箱操作空间,帮助决策者识别高价值项目,通过数字化经营管理,提高企业经营效率和质量


规范化、透明化管理

防止高价值项目沉没
证照信息化管理,安全高效
商机信息数字化管理,保护资产

数字设计:直达作业、减少变更、降本增效

基于金蝶云·星瀚,通过标准化设计文件和一体化联动管理体系,规范各部门之间图纸衔接工作,避免因信息不对称造成的经济风险,从源头上规范成本管理,让每条成本数据都有来源


设计文件标准化

图纸管理一体化

双计划管理联动体系

设计、成本、施工一体化

计划管理:任务协同,进度可控,提质增效

基于企业经营目标及项目PDCA,高效制定项目计划目标,促进各职能协同,沉淀项目成果,提前预警各项进度风险,保障各职能进度目标达成,帮助项目进行提质增效,助力企业实现高效沟通、精细化管理的目标


关键节点计划,主项计划,专项计划,部门计划,个人周计划等多级计划管理模式,实现精细化管理

通过计划预警提醒,考核方案保障防范进度风险,保障进度目标达成

构建计划管理PDCA循环,持续提升,提质增效

成本管理:强化成本管控,提升企业利润

基于金蝶云·星瀚,成本管理系统可满足多项目类型的管理述求,简化成本结算工作,支持成本动态监控和挣值分析,在“多维度、多算”的成本管控与对比分析支持下,更大限度帮助企业强化成本管控,提升利润空间


满足不同项目类型、不同管理水平的项目管理诉求

成本数据一键归集、自动分摊

成本联动管理,实现成本全过程动态监测和挣值分析

多维多算分析,层层穿透、追本溯源

采购管理:场景多、流程快、质量好、省成本

支持多场景采购模式,采购全过程数字化办理,让采购流程权责明确、过程透明、安全保密、审批快速、公平公正


支持集采、战采、材料公司等多场景采购模式

自定义采购方式,企业采购管理制度的落地、采购业务高效协同

供应商智能化评估、材料检验、严控采购质量

自定义采购控价、招标清单、供应商360画像等方式帮助企业降本增效

合同管理:便捷管理、防控风险、强效管控

金蝶云·星瀚可为企业提供强大的自定义配置功能,满足多种合同业务场景的管理述求,企业定制化标准合同模板,强化合同管控,通过关联收支合同,以及深度融合的业财系统,帮助企业实现收定支管控目标,让管理者对业务过程与财务数据了然于心


按需配置,业务百变

定义合同模板,强化风险管控

管控全面,以收定支

业财深度融合

物资管理:精准管控采购计划,动态实时掌握库存

建立合同、成本、物资的业务集成关系 ,合理控制采购预算,通过对库存进行动态管控,规范领料机制,同时支持以产值计划为源头,调控采购计划,避免资金被不合理占用,最终通过财税深度融合,实现对采购全流程的动态监管


实现量价分离控制

库存动态管控

采购计划控制

全流程动态监管

质量管理:降低质量风险、避免成本浪费、减少无效投入

通过预控体系,对项目潜在风险进行预测,防范质量风险;支持项目指标横向对比,提供针对性质检管控决策支持,同时分析工序质量,提前制定应对方针,多维度优化成本支出


质量预控体系建设

项目质量分析

工序质量分析

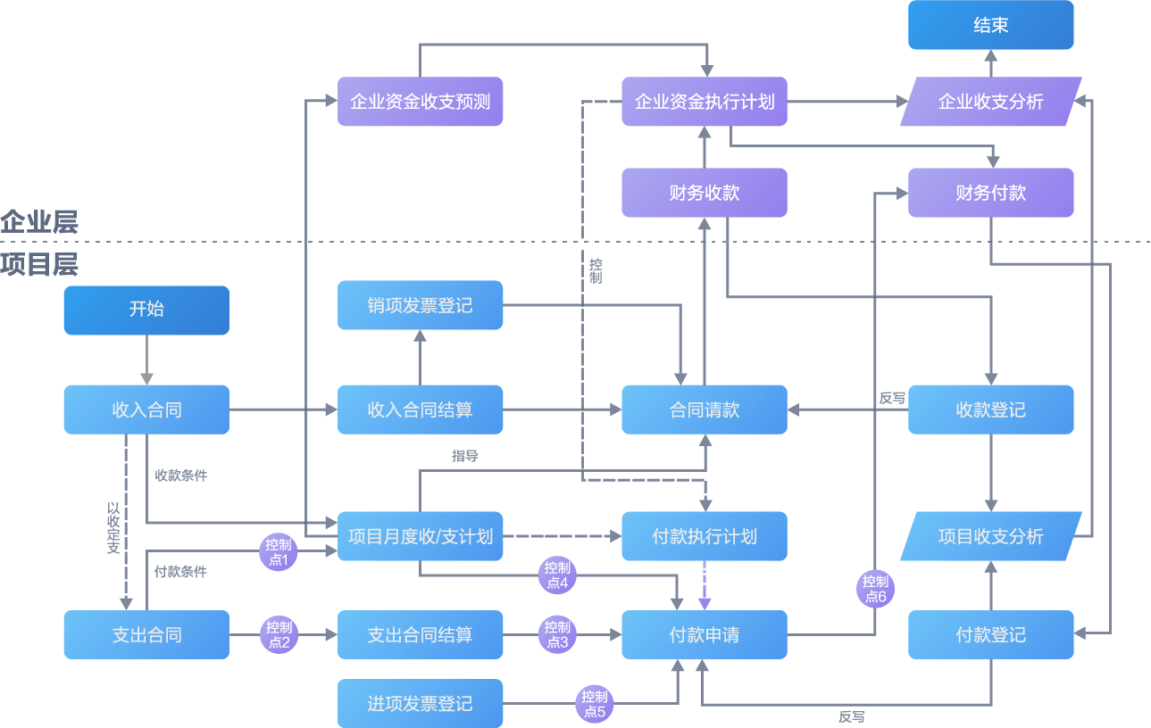
项目资金管理:灵活管控、项目层与企业层资金协同、规避企业资金链风险

基于金蝶云·星瀚,打造从合同到财务付款的资金管控体系,满足企业在支付方面多场景、多种类的述求,企业可通过灵活定义管控策略,调整资金流转的需求,支持项目层与企业层的资金协同管控,让项目资金管理更高效


多节点资金管控体系

多样化资金业务场景

企业自定义管控

资金计划联动,多类层级协同管控

建筑行业解决方案应用蓝图

建筑企业数字化解决方案以项目管理、企业经营管理、供应链管理为理念支撑,提供项目从经营与投标、工程设计到竣工管理为一体的全生命周期解决方案,实现建筑企业人财税一体化管控,全面提升工程项目经营管控水平


达实智能
项目动态成本管控 经营利润实时掌握

达实智能携手金蝶,以项目工程量预算清单为源头,实时统计项目超额成本,并实时预警,实现工程项目动态成本管控;超额采购时根据超额金额走不同的采购流程,实时统计项目动态成本和动态收入,监控项目动态利润,并和目标利润对比,及时发现项目利润下滑风险

常见问题

申请体验

咨询热线

400-880-2800

姓名*:
手机号*:
公司名称*:
微信号 :
需求描述*:

领取金蝶行业方案

咨询热线

400-880-2800

姓名*:
手机号*:
公司名称*:
微信号 :
需求描述*: